Level Design
2025
Soul Launder Inc.
Level design and prototype for a couch co-op party game project.
Type of Level: Multiplayer Co-op, Top-down
Tool: Unity, Unity ProBuilder
2025
The Overgrown Studio
Level design for a 2-player co-op puzzle platformer game project.
Type of Level: Two-player Co-op, Third-Person, Split Screen
Tool: Unreal Engine 5, Figma
2024
Shadowvale Manor
Level design and blocking project for single-player game, focusing on environmental navigation.
Type of Level: Single Player, First-person
Tool: Unreal Engine 5, Figma
2024
Sunridge Mall
Level design and blocking project for multiplayer shooter game, focusing on dynamic factors, verticality, and interconnected paths for combat.
Type of Level: Multiplayer, Third-person shooter, Free-for-all
Tool: Unreal Engine 5, Figma

2023
Punky Freaky ChristmasX
Map design project with a focus on unique world building.
Type of Level: Single Player, Linear
Development Time: 1 week
Tool: Hand-drawn
Level Re-creation
2023
Berry Abbey
Re-creation level design for Kirby & The Amazing Mirror for practicing player progression design in combat game.
Type of Level: Platformer, Re-creation
Tool: Figma

2023
Mala Madness
Re-creation level design for Overcooked! 2, focused on dynamic factors and chaotic core experience.
Type of Level: Multiplayer, Re-creation
Tool: Figma
2023
Treasure Mine Event
Re-creation level design for a limited-time event called "Treasure Mine" in Honkai: Star Rail, focusing on strategic navigation and branching paths in a grid-based game level.
Type of Level: Grid, Re-creation
Tool: Figma

The Overgrown Studio
A level created for a 2-player co-op puzzle platformer game project, Bolt & Bloom Heist. This level is the second of three featured in the project.
Players take on the role of a pair of tiny fairies navigating an abandoned house filled with electric mechanisms. Their goal is to retrieve the three legendary fruits that once belonged to their kind.
Type of Level: Two-player Co-op, Third-Person, Split Screen
Development Time: 8 weeks
Tool: Unreal Engine 5, Figma
Level Playthrough Highlight
All assets used in this level are sourced from free or open-license libraries for non-commercial use.
Level Design Document
Soul Launder Inc.
6 levels designed and prototyped for a party game that I'm currently developing as game designer and project manager.
Chaotic couch co-op party game for 2–4 intern reapers trapped in eternal afterlife labor. Work together to escape your cursed contract—before you’re the one getting laundered!
Type of Level: Multiplayer Co-op, Top-down
Tool: Unity, Unity ProBuilder
Level Playthrough Highlight

Kirby & The Amazing Mirror
Berry Abbey
Berry Abbey is an additional re-created level design for Kirby & The Amazing Mirror, created to explore player progression design in 2D platformer action games.
Type of Level: Platformer, Re-creation
Tool: Figma
Design Process
The Game's Map
In Kirby & The Amazing Mirror, the Dimension Mirror is corrupted and shattered into eight shards. To save the Mirror World, Kirby and his clones must collect all of the shards to restore the Dimension Mirror.
The game consists of a total ten areas, eight of which contain a boss that holds a Mirror Shard that the player must aim to collect.
Creating a New Area
The ten areas each feature a unique theme and setting, combining a vegetable or fruit with a type of location.
This inspired me the concept for a new area: Berry Abbey, which blends the idea of berries with an abbey and draws inspiration from an Asian temple.
Story of Berry Abbey
Berry Abbey is a temple nestled high on a mountain, surrounded by lush berry trees. Legends recount countless attempts by treasure-seekers to uncover the valuables concealed within its sacred walls. Yet, what continues to safeguard these treasures are the formidable creatures that stand as eternal sentinels, guarding every corner of Berry Abbey.
Flow of Berry abbey
I drew inspiration from how the map of Kirby & The Amazing Mirror is divided into zones to develop the flow of the Berry Abbey area into three major zones.
Each zone features boss enemies, collectibles, and key navigation elements like cannons, with increasing levels of difficulty and rewards.
As players progress through the area, they will earn multiple permanent power and health upgrades after defeating each boss.
Healing items such as food and support items like batteries are also strategically placed, considering the intensity design of each zone.
Berry abbey zone 1
I began designing Zone 1's level by creating an intensity curve to visualize the gameplay flow.
This visualization helped me determine the optimal positions for enemies and objects, ensuring the experience aligns with the expected intensity level.
Based on the insights gained, I made adjustments and revisited the overall flow of the area when necessary to ensure consistency and improvement.
Berry abbey zone 2
After completing the design of Zone 1, I moved on to the level design for Zone 2, following the planned flow.
Unlike Zone 1, Zone 2 introduces more branching paths, allowing players to choose their preferred direction first.
Fully exploring all paths will reward players with additional collectible items, encouraging thorough exploration.
Assembled level design sheets

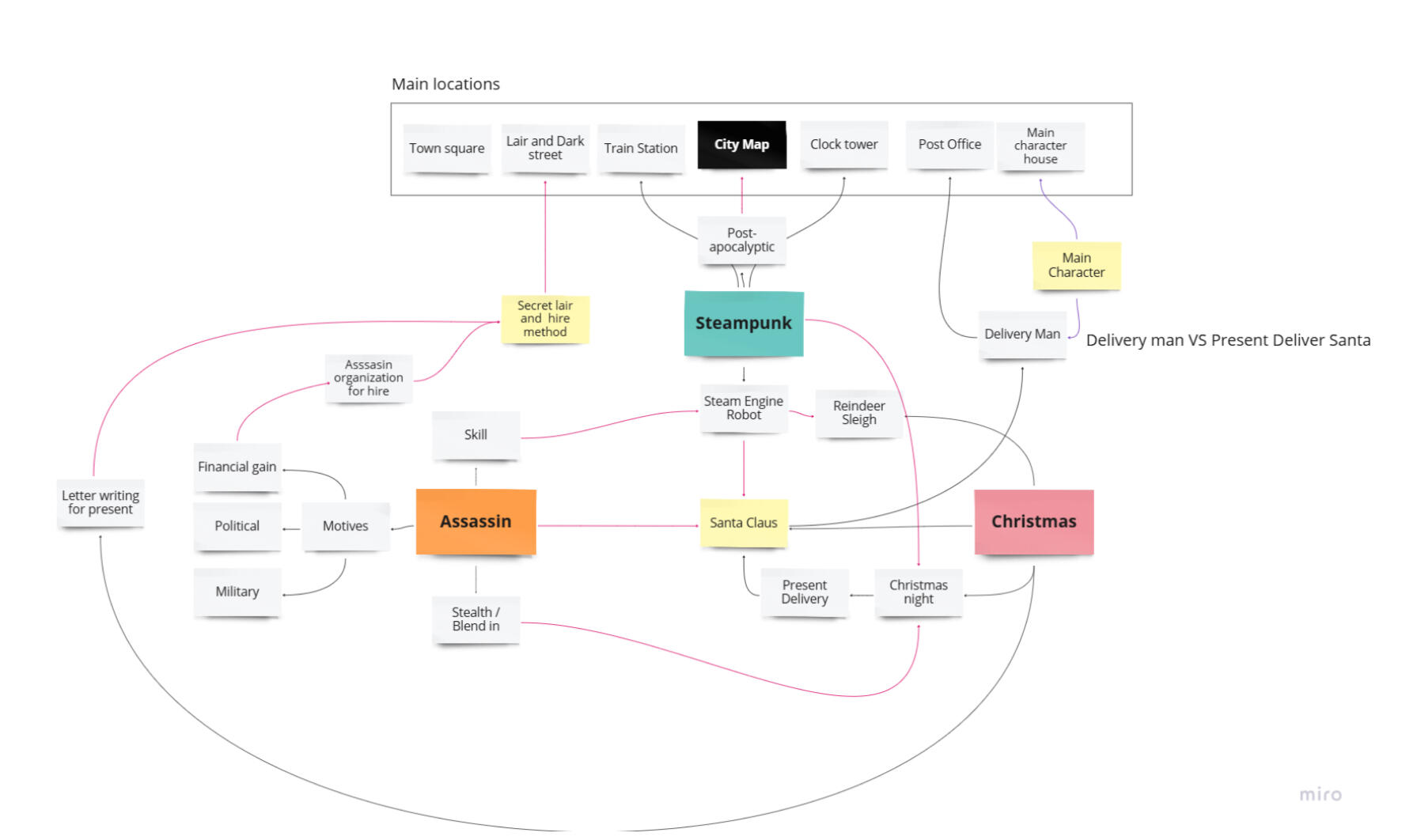
Punky Freaky ChristmasX
This was my first-ever game map design, created as the final assignment for my Art Process class during my first year in DDCT. The task was to design an entirely new and unique world based on three selected keywords and to hand-draw a map of that world.
My selected key words were Steampunk, Christmas, and Assassin.
Type of Level: Single Player, Linear
Development Time: 1 week
Tool: Hand-drawn
Concept Development
I used bubble diagrams and mind maps to develop the world and story of a Santa Claus assassin robot in a steampunk town on Christmas night:
"Want a present from Santa Claus?
Send your name in this box and be nice.
Santa will come right for you on the Christmas night!"
In a post-apocalyptic world where the legend of Santa Claus has faded, a mischievous delivery boy stumbles upon this mysterious poster. Thinking it’s a joke, he submits his name. On Christmas night, Santa arrives—not with gifts, but as a deadly assassin robot. The boy must survive a harrowing chase through this steampunk-themed town to survive the night. A Christmas night he will never forget, if he’s still be alive...
Map Design Process
I began by planning key areas and gathering references for the town and building designs.
The gameplay in this map would involve the player, as the delivery boy, fleeing for their life through various areas of the town until reaching the train station, transitioning into the next chapter.
I sketched the layout to include a central town square surrounded by other locations for players to navigate in a cohesive flow.
Next, I refined the sketch digitally on my iPad to easily adjust and move elements.
The final map was hand-drawn on paper, where I also adjusted building scales and details along the process.
To design individual buildings and areas, I visualized the reference images into 3D shapes before translating them into a top-down perspective.
Final Outcome
Level flow & progression
Escape the apartment via the upper factory paths, using connected walkways to evade Santa.
Break into a restaurant during the chase and emerge onto the upper bridge of the Town Square.
The player seeks refuge at City Hall after a high-stakes chase on the bridge, only to find it locked and deserted.
Santa reunites with his mechanical reindeer at the clock tower when the player attempted to flee the town.
Flee from the reindeer across the back alley, heading toward the post office to retrieve the player’s bike.
Recover the motorbike behind the post office and lose Santa temporarily.
Pass by the ominous Santa poster in an alley and encounter someone in a store. Hoping for help, the player learns the shocking truth: the poster is a contract to hire Santa as an assassin to target the listed name on Christmas night. The storekeeper, part of the organization, wishes the player “good luck” before slamming the door shut—just as Santa finds the player again.
Ride the motorbike through the Town Square and back alley, dodging attacks and battling the reindeer in the back alleys before managing to take it down.
Reach the train station and hop onto a moving train, believing you’ve escaped—unaware that Santa has boarded the train in the rear cabin.
Postmortem
Level Design
This class focused on creativity and the basics of game art. At the time, I had no prior experience with level design principles, so the final product wasn’t well-rounded or as effective as it could have been as an engaging level.
Despite this, it benefits my later level design projects, reminding me what to avoid and how to improve them, such as accurate scaling and effective use of level flow.
Inaccurate Scaling
The most noticeable issue was inconsistent scale—some areas ended up too large, while others were too small compared to the real world.
If I were to redo this project, I would reference the player's size and apply scaling measurements to ensure consistent and accurate proportions.






































